[teardown] Micro Genius IQ 1000 and IQ 2000 famiclones

Discuss hardware-related topics, such as development cartridges, CopyNES, PowerPak, EPROMs, or whatever.

Moderator: Moderators

Post Reply
User avatar
krzysiobal
Posts: 991
Joined: Sun Jun 12, 2011 12:06 pm
Location: Poland
Contact:

[teardown] Micro Genius IQ 1000 and IQ 2000 famiclones

Post by krzysiobal »

Few days ago I got two famiclones for fix - Micro Genius IQ 1000 and IQ 2000. Both of them works in NTSC mode (quite rare for a famiclones, which are mostly in Dendy-mode) and both of them have infrared receivers.

IQ 1000
Chip version. Quite weird feature is the use of tact-switch, which clocks 4013 flip floop which controls transistor which passes the +9V, instead of the mechanical switch. The broken element was 4013 (powered directly from +9V), which is the first object that gets hurt when incorrect power supply is plugged.

Instead of putting IR receiver (like the TSOP1838), they prefered ordinary photodiode, some mysterious C1473HA SIL8 chip and a lot of R/L/C/D components, enclosed in a Faraday's cage. Everything is connected to FLY047 chip, which receives the incoming serial joypad data and passes it to CPU.
Image Image Image Image Image Image Image

Here is the power supply PCB with transistors controlling the input voltage:
Image Image Image

The console is designed to work with TIJ-309 wireless controller.
Image Image Image Image

IQ 2000
This one uses using single UM6561F-1 NTSC NES-ON-CHIP. Design looks much simpler, altough there are a lot more discrete elements.
Infrared receiver is exactly the same, but the chip (and protocol) used for decoding transmission is different - FLY827. This chip is connected in that way so it can control console's power and reset (remotely restarting or shutting down the console using infrared joypad) - this reveals why they used transistor to control the incoming voltage (although the previous model does NOT have ability to power up/down/restart it remotely).

One of the design flaws is the ivalid connection of R11 transistor (it should be put between T2's B and GND), which results in darker video.

Here what was broken was the tiny 7805 voltage regulator which powers 4013 and infrared chip.
Image Image Image Image Image Image

Power supply PCB is exactly the same with two differences:
* they put NPN transistor instead so 4013 need to output 1 instead of 0 to turn the conosle on,
* 7805's radiator is smaller (Nes-On-Chips need a lot less current)
Image Image

The console is designed to work with two infrared TIJ-325 joypads:
Image Image Image Image

--

Protocols

Well, the history begin in fact far far ago, when a friend give me IQ1000 and TIJ-325 joypads and they did not worked together. It was not compatible with that model (which I did not know at that time), so I replaces the FLY047 chip (which I was not able to figure out how works) and the infrared receiver with my own Attyiny13 adapter, plugged in place of the FLY047 chip.
Image

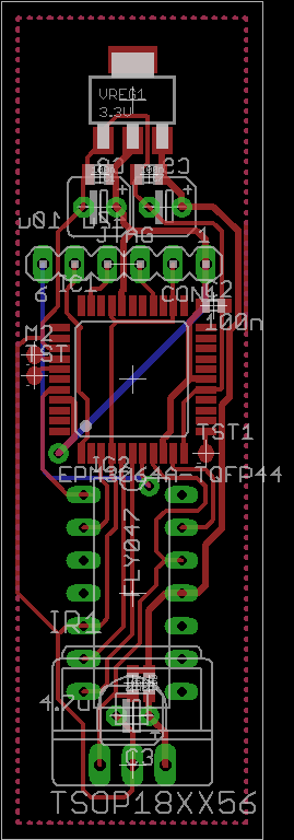
Unfortunatelly I was not able to make it work reliably - the attiny is too slow for communicating with CPU (CLK/OUT0/D) and receiving infrared data. Next approach was to use EPM3064 CPLD which was better choice:
Image

At that time I got that joypad in my hands so I was able to rev-eng partially its protocol, but the 1P/2P/FUN switch in FUN mode was still unknown for me.

Now I have IQ2000 but don't have the joypad, luckily testing all possible combinations of the data I was able to figure out pattern needed to restart/power down the console.

Code: Select all

                ,---v---.
      !REDLED <-|01   20|-- +5V
      !SLOW   ->|02   19|-> !IRLED
      !LEFT   ->|03   18|-- XTAL2
      !UP     ->|04   17|-- XTAL1 (455 kHZ)
      !RIGHT  ->|05   16|<- !SELECT
      !DOWN   ->|06   15|<- !START
      TURBOB  <-|07   14|<- !A
      TURBOA  <-|08   13|<- !B
      !2P/1P  ->|09   12|-- GND
      !FUN    ->|10   11|-- ?
                +-------+
             FLY-826A 9415M
             (found in joypad)
	
It has the following buttons:
* D-Pad, Start, Select, B, A
* SLOW
* Two sliders selecting A/B behaviour respectively (NORMAL/TURBO/AUTO)
* One slider selecting how pad behaves (as 1 player / as 2 player / function mode)

When a button is held (or one of sliders are in AUTO mode), the following pattern is sent continously:
######  -------  ######  -----------------
8.46ms  13.46ms  8.46 ms       55.53 ms 
(frame) (break)  (frame)        (brak)       

Each frame (8.46ms) consists of 20 pieces (427us), where each of them can be one of the following:
  a = |||||||| (423u)
  b = -------- (423u)
  c = -------| (367u + 56u)
  d = ----|||| (203u + 220u)
Where:
  |||| = IR diode blinking at f=56.8 kHZ 
  ---- = IR diode turned off             

Frame bits (they are transmitted from the left to right)
  01234567890123456789
  aabc##********cccc**
  ||||||||||||||||||||
  |||||||||||||||||||+- Turbo B (c=off / d=on)
  ||||||||||||||||||+-- Turbo A (c=off / d=on)
  ||||||||||||||++++--- ??
  |||||||||||||+------- A   \
  ||||||||||||+-------- B   |
  |||||||||||+--------- R   |
  ||||||||||+---------- L   |
  |||||||||+----------- D   |-c=not pressed / d=pressed (SLOW=ABRLDU pressed at once)
  ||||||||+------------ U   |
  |||||||+------------- Sel |
  ||||||+-------------- Sta /
  ||||++--------------- cd=player1, dc=player2, dd=function
  ++++----------------- header
  
In function mode, it only reacts on pressing start (or select + start) buttons and with.
Start          -> FUN + Sta+U+D+L+R+B are pressed at once (with Turbo B and Turbo A pressed too)
Select + Start -> FUN + Sta+Sel+U+D+L+R+B are pressed at once (with Turbo B and Turbo A pressed too)


--

Code: Select all

                              ,---v---.
                    IRLED   ->|01   18|-> ? 
                        ?   --|02   17|-- ?
          XTAL1 455k (sine) ->|03   16|<- !RESET
          XTAL2 455k (sq)   <-|04   15|-- ? 
              power strobe  <-|05   14|-- +5V
                    P2 D0   <-|06   13|<- P1 CLK
                    P2 CLK  ->|07   12|<- OUT0
              reset strobe  <-|08   11|-> P1 D0
                        ?   --|09   10|-- GND
                              +-------+
                               FLY-827A 
                           (found in console)
pin 1:
There is a transistor inverter between IR receiver and FLY-827 so:
* ir blinking makes = high signal on its input
* no ir blinking = low signal on its input
Dependence between transmitter and receiver waveforms: transmitter-receiver.logicdata
Image

pins 3 & 4 - clocks
Image

pin 2 - unknown output? seems to be stuck at +5V (there is internal connection to chip die)

pin 9 - some kind of input?
(there is internal connection to chip die)
Image

pin 18 - becomes low on every 16th edge of clock
Image

pin 17 -around 54.2Hz square output (more stable if no infrared data is transmitted)
Image

pin 15 - seems to be inactivity indicator (goes high when chips stops receiving data):
Image

* If there is around 111ms or more break with no communication to the transmitter - chip automatically clears all pressed keys for the joypad that did not receive packet

* If chip receives packet with U+D or L+R pressed, that packet is ignored

* if chip receives packet with A+B+R+L+D+U pressed - constant toggling of button start begins (even if pad is not sending anything, stops if invalid packet is received)

* if chip receives 7 packets of FUN + Sta+U+D+L+R - console reset is triggered
Image

* if chip receives 7 packets of FUN + Sel+Sta+U+D+L+R - console power + reset are triggered
Image
User avatar
krzysiobal
Posts: 991
Joined: Sun Jun 12, 2011 12:06 pm
Location: Poland
Contact:

Re: [teardown] Micro Genius IQ 1000 and IQ 2000 famiclones

Post by krzysiobal »

I finally received TIJ-309 micro genius IQ-1000 joypad so I was able to find out its protocol.

Code: Select all

** TIJ-309 micro genius IQ-1000 joypad reverse-engineering **

The hardware of joypad consists of:
* FLY046 chip which generates:
  - modulation carrier (pin 11)
  - envelope signal (pin 12)
* FLY045 chip (which is 6x4069 inverter), which NANDs those signals and finally
drives drives infrared diodes (using PNP+NPN transister) 

Warning: The timing of chip (modulation carrier, frame duration) is determined by the value of RX resistor.
I analyzed two joypads and each has different value (160k, 190k).
The description below are for 190k


When a buton is hold, the following is transmitted:
  Frame      Gap     ....
<-4675ms-><-5000ms-> ....

Each frame consist of:
XX*########
  |||||||||
  ||||||||+- A       (Y=Pressed, X=Released)
  |||||||+-- B       (Y=Pressed, X=Released)
  ||||||+--- Select  (Y=Pressed, X=Released)
  |||||+---- Start   (Y=Pressed, X=Released)
  ||||+----- Up      (Y=Pressed, X=Released)
  |||+------ Down    (Y=Pressed, X=Released)
  ||+------- Left    (Y=Pressed, X=Released)
  |+-------- Right   (Y=Pressed, X=Released)
  +--------- X=P1, Y=P2

If turbo is hold, the state of button is toggled every 3 frames
  
Each bit in frame can be either

"X"
              <--------285u--------------><----140u---->
fly046 pin 11 ____________________________||||||||||||||
pin046 pin 12 ____________________________--------------
fly045 pin 8  -----------------------------------|||||||
                                                 <-77u->

"Y"
              <---140u-----><----------285u------------>
fly046 pin 11 ______________||||||||||||||||||||||||||||
pin046 pin 12 ______________----------------------------
fly045 pin 8  -------------------|||||||||||||||||||||||
                                 <---------235u-------->
where:
____ = low 
---- = high
|||| = toggle at 70kHz                



            ,---V---.                                                        
       !UP->|01   20|<-!DOWN
    !START->|02   19|<-!LEFt                                                 
   !SELECT->|03   18|<-!RIGHT         
        !B->|04   17|<-!2P/1P   
        !A->|05   16|--VCC      
 !TURBO_ON->|06   15|<-!OFF/ON  
     XTAL1->|07   14|--unknown input (tied to GND)
     XTAL2->|08   13|--unknown input (tied VCC) 
   !REDLED<-|09   12|->IR2      
       GND--|10   11|->IR1      
            `-------`           
 		FLY046 (transmitter)    
		
!REDLED is open collector - when any of the button is pressed in transmitted frame, it goes low
viviccy
Posts: 2
Joined: Sun Oct 25, 2020 7:59 pm

Re: [teardown] Micro Genius IQ 1000 and IQ 2000 famiclones

Post by viviccy »

Hi there,

First of all, great stuff on the IQ-2000! Very insightful and fascinating.

I also owe an IQ-2000 recently and I found the video quality is much darker compare to other model e.g. IQ-501. You are the only person on Google that mentioned about the darker video issue for this model and it is because of R11 transistor. Would you be able share some information on whether this can be fixed? Appreciate if you could give me some detailed pointers on what can be done e.g. any mod to the circuit board.

Thanks mate and hope to see more of this type of posts in the future.
User avatar
krzysiobal
Posts: 991
Joined: Sun Jun 12, 2011 12:06 pm
Location: Poland
Contact:

Re: [teardown] Micro Genius IQ 1000 and IQ 2000 famiclones

Post by krzysiobal »

viviccy wrote: Sun Oct 25, 2020 8:09 pm Would you be able share some information on whether this can be fixed? Appreciate if you could give me some detailed pointers on what can be done e.g. any mod to the circuit board.
Image
viviccy
Posts: 2
Joined: Sun Oct 25, 2020 7:59 pm

Re: [teardown] Micro Genius IQ 1000 and IQ 2000 famiclones

Post by viviccy »

krzysiobal wrote: Mon Oct 26, 2020 3:00 am
viviccy wrote: Sun Oct 25, 2020 8:09 pm Would you be able share some information on whether this can be fixed? Appreciate if you could give me some detailed pointers on what can be done e.g. any mod to the circuit board.
Image
Thank you very much for the quick reply! Never thought the fix would be that straight forward. I will try it out and let you know the outcome soon. Thanks again mate!
Latvija
Posts: 1
Joined: Sat Jan 30, 2021 4:12 am

Re: [teardown] Micro Genius IQ 1000 and IQ 2000 famiclones

Post by Latvija »

Hello,
I have the same issue - video of IQ-2000 is darker compared to Subor SB-225. Removing R11 transistor did not work... Any other suggestions? IQ-2000 is PAL-B, where Subor is PAL-D. Maybe that is the reason of different brightness/contrast? Any ideas how to fix it? All suggestions are welcome! Thank you!
Attachments
81CBFDCE-0560-4AD0-91EF-8128ECAAFCE4.jpeg
3136CD52-64BA-4AF6-ACDF-BA70BD331279.jpeg
864712A2-F7ED-448E-8452-93AE933E27C4.jpeg
Post Reply